市政府门户网站
|
关怀版
|
无障碍浏览
|
用户空间
|
@国务院 我来说
景德镇市司法局
首 页
政务资讯
政府信息公开
政务服务
政民互动
普法专栏
当前位置:
首页
>
政务公开
>
法定主动公开内容
>
财政信息
公开方式:
主动公开
有效期:
长期有效
公开时限:
长期公开
公开范围:
面向全社会
信息索取号:
014544375/2025-03644
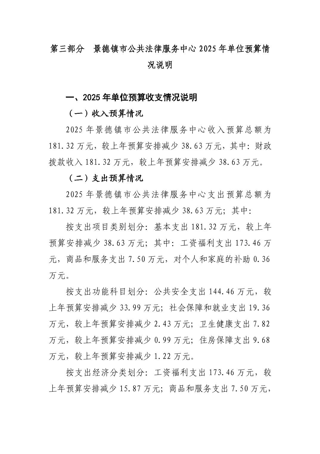
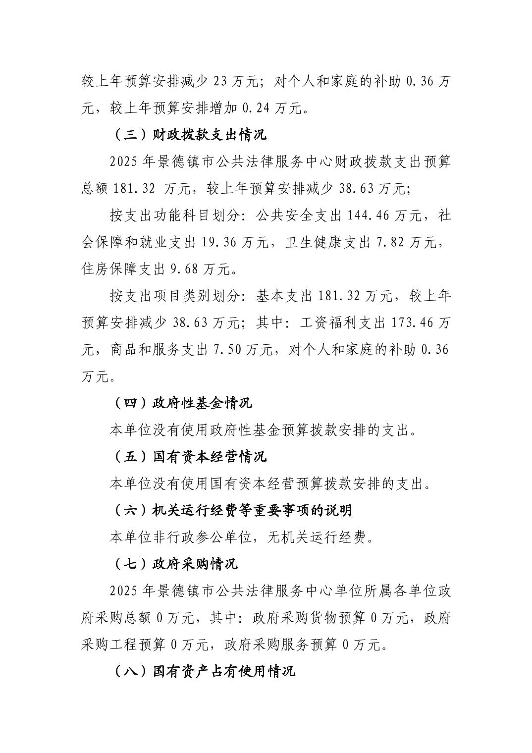
景德镇市公法中心2025年单位预算公开说明
来源:景德镇市司法局
发布时间:2025-02-28 10:00
访问量:
相关文档:
相关附件:
1013625
景德镇市公法中心2025年单位预算公开说明
20
景德镇市司法局
2025-02-28
1189
财政信息